Руководство

Директор Рязанского института (филиала) Московского политехнического университета, доктор политических наук, профессор – Валерий Сергеевич Емец
Телефон приемной: 25-41-48
Электронная почта: dir@rimsou.ru
Заместитель директора филиала по учебной работе, кандидат юридических наук, доцент – Антон Михайлович Грибков
Телефон: 28-39-68
Электронная почта: gribkov-85@yandex.ru


Заместитель директора филиала по научной работе и цифровому развитию, кандидат технических наук, доцент – Александр Семенович Асаев
Телефон: 28-39-67
Электронная почта: asaev_a_s@mail.ru
Заместитель директора филиала по молодежной политике и развитию – Алексей Вадимович Агузаров
Телефон: 28-39-66
Электронная почта: profkomanet@mail.ru

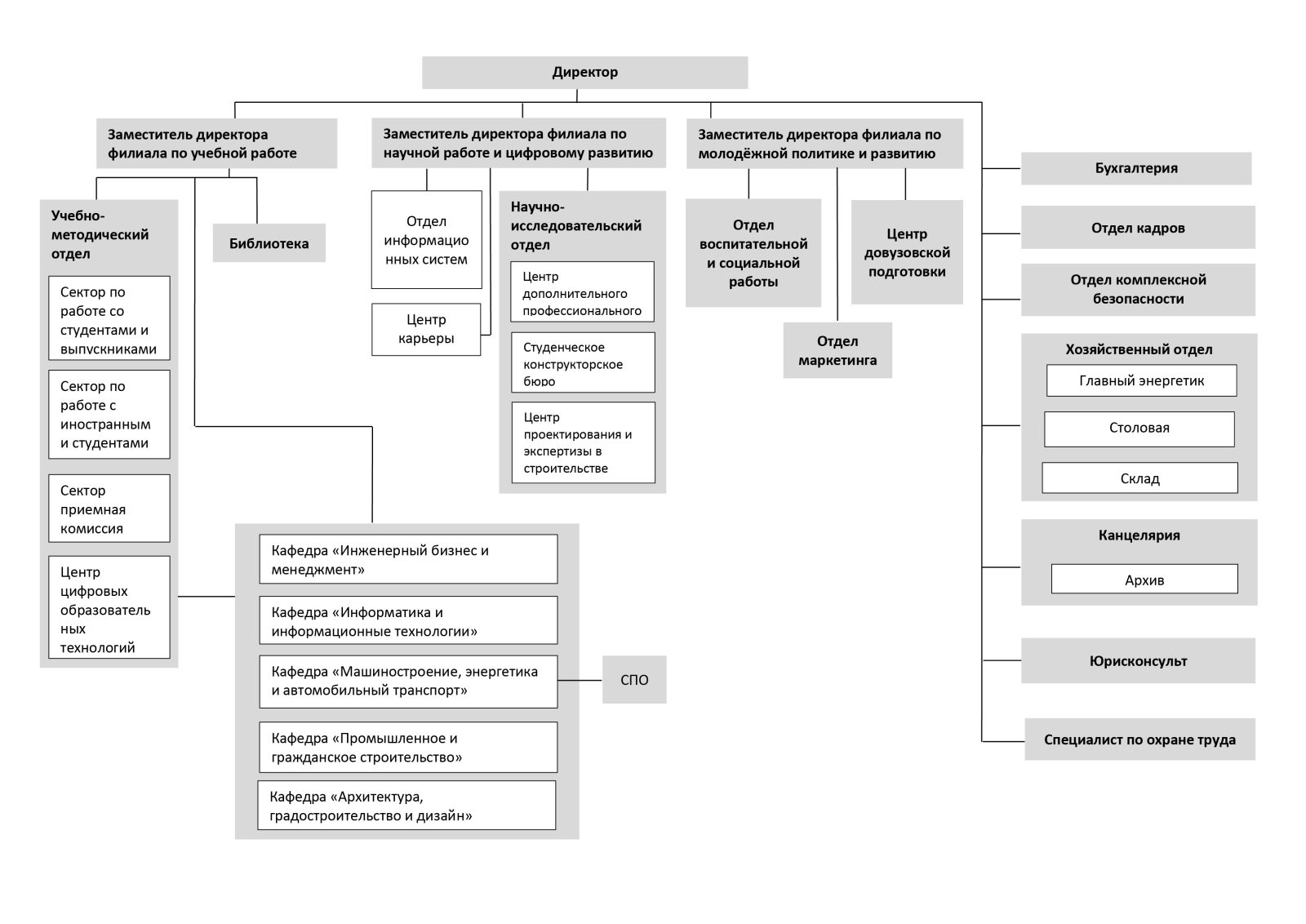
Структура института

Обновлено 26.03.2026 12:58